| Sign In | Join Free | My benadorassociates.com |
|
Brand Name : Anterwell
Model Number : 2N4401TA
Certification : new & original
Place of Origin : original factory
MOQ : 20pcs
Price : Negotiate
Payment Terms : T/T, Western Union, Paypal
Supply Ability : 8600pcs
Delivery Time : 1 day
Packaging Details : Please contact me for details
Collector-Emitter Voltage : 40 V
Collector-Base Voltage : 60 V
Emitter-Base Voltage : 6.0 V
Collector Current - Continuous : 600 mA
Operating Junction Temperature : -55 to +150 °C
Storage Temperature : -55 to +150 °C
NPN General Pupose Amplifier
This device is designed for use as a medium power amplifier and switch requiring collector currents up to 500 mA.
Absolute Maximum Ratings* TA = 25°C unless otherwise noted
| Symbol | Parameter | Value | Units |
| VCEO | Collector-Emitter Voltage | 40 | V |
| VCBO | Collector-Base Voltage | 60 | V |
| VEBO | Emitter-Base Voltage | 6.0 | V |
| IC | Collector Current - Continuous | 600 | mA |
| TJ, Tstg | Operating and Storage Junction Temperature Range | -55 to +150 | °C |
*These ratings are limiting values above which the serviceability of any semiconductor device may be impaired.
NOTES:
1) These ratings are based on a maximum junction temperature of 150 degrees C.
2) These are steady state limits. The factory should be consulted on applications involving pulsed or low duty cycle operations.
2N4401 MMBT4401

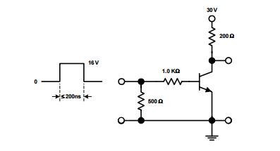
Test Circuits

FIGURE 1: Saturated Turn-On Switching Timer

FIGURE 2: Saturated Turn-Off Switching Time
|
|
2N4401TA Electronic IC Chips NPN General Pupose Amplifier Images |